当前,中国纺织业发展态势良好,产业规模持续扩大,技术水平不断提升。2016-2023年,我国纺织服装交易规模波动幅度较大,增速2022年较2021年出现大幅度下降。根据数据显示,2023年,我国纺织服装行业市场成交额约2.35万亿元,同比增长10.33%,2016至2023年CAGR为0.26%。

高端纺织产业链的上游为纺织原料,包括:蚕丝、棉花、羊毛以及化学纤维等。中游为服装制造,包括:纺纱、织布、印染秀花、面辅料以及服装制造等。下游为服装批发与零售,包括:线下实体店以及线上电商。目前,中服装制造、下游服装批发与零售的毛利水平相对较高,代表性上市公司毛利率最高可达75%,附加值较高;中游纺纱、织布、印染秀花以及面辅料环节毛利率水平较低,附加值较低。

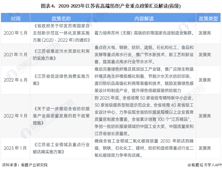
作为中国纺织业的重要发祥地之一,目前,江苏省纺织产业已经形成从纤维、纺纱、织造、印染到服装、家纺、产业用纺织品,以及纺织机械装备在内的完整产业链条,纺织家底厚实。为进一步推动高端纺织产业高质量发展,江苏省出台一列政策。如《关于进一步推动全省纺织服装产业高质量发展的若干政策措施》指出:到2025年底,全省培育50家省级专精特新中小企业、30家省级服务型制造示范企业、全省培育40家省级工业设计中心、力争实现全省纺织服装规模以上企业首席质量官制度全覆盖,全省累计培育100个“江苏精品”,争创一批纺织服装领域的中国工业大奖、中国质量奖和江苏省省长质量奖。


从江苏省13个地级市2015年至今发布的高端纺织产业相关政策数量来看,苏州市、南通市、无锡市发布的高端纺织产业相关政策数量较多,其中苏州市累计高达178条,在政策支持引导下,苏州市成为江苏省高端纺织产业发展高地。

在政策推动下,江苏省高端纺织产业链不断完善。目前,江苏省高端纺织产业已经形成涵盖上游纺织原料、中游服装制造、下游服装批发与零售全链条领域。根据企查猫查询数据显示,截至2024年5月,江苏省处于正常经营的高端纺织产业链企业数量超200000家,其中服装制造企业数量超50000家,线家。

分各市来看,苏州市、南通市以及无锡市高端纺织产业产业链企业数量占全省高端纺织产业产业链企业数量比重较高,达87 %,高端纺织产业链建设相对完善,成为带动全省高端纺织产业链发展的核心城市。从产业链环节企业分布来看,苏州市、南通市以及无锡市等市,高端纺织产业链覆盖领域广,其余城市覆盖领域集中在高端纺织上游领域。

长期以来,江苏省委、省政府高度重视和大力扶持纺织服装行业的发展。目前,江苏已形成苏州、无锡、南通高端纺织核心集聚区,大力发展高端纺织全链条领域。与此同时,江苏省其他城市也加快引进培育高端纺织产业链企业,加速推进高端纺织产业集群发展载体建设,不同产业集群载体重点发展的产业链环节有所区别,产业集群差异化发展更好地推动了江苏省高端纺织产业链建设的完善和产业规模的扩张。

江苏省高端纺织产业发展基础位居全国前列,企业营商环境优异,吸引了高端纺织企业落地省内发展。根据企查猫查询数据显示,近年来,江苏省高端纺织历年新增企业数量始持续攀升,2023年,江苏省高端纺织企业注册量达188285家,较2022年新增33474家,2016至2023年CAGR为14.50%。

江苏省十分注重高端纺织产业技术创新,研发能力持续提高。根据IncoPat查询数据显示,自2015年起,江苏省高端纺织领域年专利申请量基本在10000件以上,2017年专利申请量突破20000件。截至2024年6月,江苏省高端纺织领域累计专利申请突破30万件,位居全国第一。


江苏省高端纺织产业发展迅猛,布料及纺织商品成交额快速攀升。根据数据显示,2022年,江苏省全年布料及纺织商品成交额约4274.79亿元,同比增长3.28%,2017-2022年CAGR为8.44%。

根据《关于进一步推动全省纺织服装产业高质量发展的若干政策措施》,江苏省明确指出:到2025年底,全省培育50家省级专精特新中小企业、30家省级服务型制造示范企业、全省培育40家省级工业设计中心、力争实现全省纺织服装规模以上企业首席质量官制度全覆盖,全省累计培育100个“江苏精品”,争创一批纺织服装领域的中国工业大奖、中国质量奖和江苏省省长质量奖。


根据江苏省工业和信息化厅正式发布的《江苏省苏州市、无锡市、南通市高端纺织国家先进制造业集群培育提升三年行动方案(2023-2025)》,到2025年,苏锡通高端纺织集群产业规模稳步壮大,规上工业产值实现7200亿元左右。其中,苏州市到2025年,全市纺织服装产业规模达3000亿元,其中服装服饰产业产值占纺织服装产业比重达到20%以上,培育新增一批具有国内国际影响力的名优品牌;到2030年,打造综合实力国际先进的高端纺织集群。

更多本行业研究分析详见前瞻产业研究院《中国纺织行业市场前瞻与投资战略规划分析报告》。
同时前瞻产业研究院还提供产业新赛道研究投资可行性研究产业规划园区规划产业招商产业图谱产业大数据智慧招商系统行业地位证明IPO咨询/募投可研专精特新小巨人申报十五五规划等解决方案。如需转载引用本篇文章内容,请注明资料来源(前瞻产业研究院)。
更多深度行业分析尽在【前瞻经济学人APP】,还可以与500+经济学家/资深行业研究员交流互动。更多企业数据、企业资讯、企业发展情况尽在【企查猫APP】,性价比最高功能最全的企业查询平台。
产业链全景图谱(附产业政策、产业链现状图谱、产业资源空间布局、产业链发展规划)
【行业深度】洞察2024:中国洗碗机行业竞争格局及市场份额(附市场集中度、企业竞争力评价等)
【最全】2024年体育用品行业上市公司全方位对比(附业务布局汇总、业绩对比、业务规划等)
预见2024:《2024年中国石油化工行业全景图谱》(附市场现状、竞争格局和发展趋势等)
本报告前瞻性、适时性地对纺织行业的发展背景、供需情况、市场规模、竞争格局等行业现状进行分析,并结合多年来纺织行业发展轨迹及实践经验,对纺织行业未来的发展前景做...


前瞻产业研究院中国产业咨询领导者,专业提供产业规划、产业申报、产业升级转型、产业园区规划、可行性报告等领域解决方案,扫一扫关注。