服装辅料是指在服装制造过程中,除了面料之外,用于装饰、增强功能或辅助加工的材料。这些材料包括但不限于拉链、纽扣、衬布、里布、线带、商标、填充物、金属和塑料配件等。服装辅料在服装中扮演着重要的角色,不仅能够提升服装的外观和质感,还能增强其功能性和耐用性。
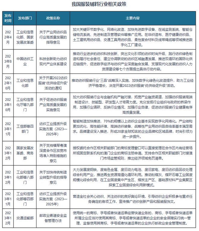
近些年来,为了促进服装辅料行业的发展,我国陆续发布了许多政策,如2023年交通运输部发布的《邮政业寄递安全监督管理办法》提出使用统一的商标、字号或者快递运单经营快递业务的,商标、字号或者快递运单所属企业应当对使用其商标、字号或者快递运单的企业的安全保障实行统一管理,监督使用其商标、字号或者快递运单的企业执行邮政业安全管理制度。

我国各省市也积极响应国家政策规划,对各省市服装辅料行业的发展做出了具体规划,支持当地服装辅料行业稳定发展,比如云南省发布的《云南省加快内外贸一体化发展若干措施》提出加强商标品牌指导站建设,深入推进“千企百城”商标品牌价值提升行动。持续打造“绿色云品”品牌矩阵,鼓励发展反向定制(C2M)。
观研报告网发布的《中国服装辅料行业发展趋势调研与投资战略评估报告(2024-2031年)》涵盖行业最新数据,市场热点,政策规划,竞争情报,市场前景预测,投资策略等内容。更辅以大量直观的图表帮助本行业企业准确把握行业发展态势、市场商机动向、正确制定企业竞争战略和投资策略。本报告依据国家统计局、海关总署和国家信息中心等渠道发布的权威数据,结合了行业所处的环境,从理论到实践、从宏观到微观等多个角度进行市场调研分析。
行业报告是业内企业、相关投资公司及政府部门准确把握行业发展趋势,洞悉行业竞争格局,规避经营和投资风险,制定正确竞争和投资战略决策的重要决策依据之一。本报告是全面了解行业以及对本行业进行投资不可或缺的重要工具。观研天下是国内知名的行业信息咨询机构,拥有资深的专家团队,多年来已经为上万家企业单位、咨询机构、金融机构、行业协会、个人投资者等提供了专业的行业分析报告,客户涵盖了华为、中国石油、中国电信、中国建筑、惠普、迪士尼等国内外行业领先企业,并得到了客户的广泛认可。
本研究报告数据主要采用国家统计数据,海关总署,问卷调查数据,商务部采集数据等数据库。其中宏观经济数据主要来自国家统计局,部分行业统计数据主要来自国家统计局及市场调研数据,企业数据主要来自于国家统计局规模企业统计数据库及证券交易所等,价格数据主要来自于各类市场监测数据库。本研究报告采用的行业分析方法包括波特五力模型分析法、SWOT分析法、PEST分析法,对行业进行全面的内外部环境分析,同时通过资深分析师对目前国家经济形势的走势以及市场发展趋势和当前行业热点分析,预测行业未来的发展方向、新兴热点、市场空间、技术趋势以及未来发展战略等。
特别声明:以上内容(如有图片或视频亦包括在内)为自媒体平台“网易号”用户上传并发布,本平台仅提供信息存储服务。
2024年全球最繁忙的十大机场和十大国际机场,广州白云、上海浦东、香港国际机场上榜
5.5mm!苹果最薄 iPhone 17 Air 将接棒 Plus 机型
消息称苹果 iOS 19 相机大变样,visionOS 风格半透明菜单抢先看
三星最新的 Unpacked 发布会预告素材与 Galaxy AI 有关
三星Galaxy S25系列手机全家福:Slim最薄、Ultra圆润新生
《编码物候》展览开幕 北京时代美术馆以科学艺术解读数字与生物交织的宇宙节律