服装辅料是指在服装制造过程中,除了面料之外,用于装饰、增强功能或辅助加工的材料。这些材料包括但不限于拉链、纽扣、衬布、里布、线带、商标、填充物、金属和塑料配件等。服装辅料在服装中扮演着重要的角色,不仅能够提升服装的外观和质感,还能增强其功能性和耐用性。
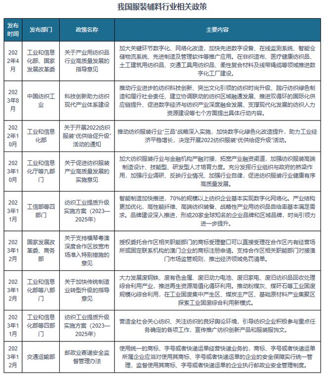
近些年来,为了促进服装辅料行业的发展,我国陆续发布了许多政策,如2023年交通运输部发布的《邮政业寄递安全监督管理办法》提出使用统一的商标、字号或者快递运单经营快递业务的,商标、字号或者快递运单所属企业应当对使用其商标、字号或者快递运单的企业的安全保障实行统一管理,监督使用其商标、字号或者快递运单的企业执行邮政业安全管理制度。

我国各省市也积极响应国家政策规划,对各省市服装辅料行业的发展做出了具体规划,支持当地服装辅料行业稳定发展,比如云南省发布的《云南省加快内外贸一体化发展若干措施》提出加强商标品牌指导站建设,深入推进“千企百城”商标品牌价值提升行动。持续打造“绿色云品”品牌矩阵,鼓励发展反向定制(C2M)。
观研天下®专注行业分析十一年,专业提供各行业涵盖现状解读、竞争分析、前景研判、趋势展望、策略建议等内容的研究报告。更多本行业研究详见《中国服装辅料行业发展趋势调研与投资战略评估报告(2024-2031年)》。