纺织产业链上游原料及配料供应商主要有新赛股份冠农股份皇马科技和润土股份等;纺织机械供应商主要有卓郎智能泰坦股份等;纺织检测主要有华测检测等检测企业。纺织产业链中游企业主要有新奥股份、中鼎纺织、浙文影业、百隆东方、华尚股份等企业。纺织产业链下游服饰服装主要供应商包络雅戈尔华利集团等;家用纺织品供应商主要包括富安娜孚日股份等;产业用纺织品主要有奥美医疗稳健医疗等,产业链上市企业汇总如下:
注:带*企业所示为2024年前三季度数据,未标注企业为2024年全年数据。

注:带*企业所示为2024年前三季度数据,未标注企业为2024年全年数据。
中国纺织业重点企业主要集中在浙江、江苏、广东、福建、山东等省份。尤其是江浙地区,是中国纺织产业的核心地区。这些地区不仅拥有大规模的纺织生产基地,还吸引了大量的纺织机械制造企业。同时在对外贸易、产业配套基础和人才吸引等方面具有明显竞争优势。

在行业相关上市公司中,从区域布局来看,新澳股份、浙文影业、华孚时尚金鹰股份等主要布局国内,百隆东方、华升股份、彩蝶实业等主要布局国外。从业务布局来看,新澳股份、浙文影业等为国内领先毛纺织企业,百隆东方、华孚时尚和凤竹纺织等主要布局纱纺领域,金鹰股份和华升股份则主要布局麻纺行业,嘉欣丝绸为内业内领先丝绸企业,彩蝶实业和宏达高科主要从事化学纤维纺织工业。


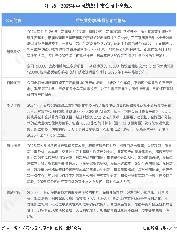
展望2025年,行业仍面临消费需求不足、市场竞争激烈、贸易摩擦升级等困难和问题。在复杂多变的形势下,各公司重点聚焦在纺织产品产能扩张、技术突破、全球化战略布局、完善智能、绿色布局等方面,多措并举实现更高质量发展。

更多本行业研究分析详见前瞻产业研究院《全球及中国纺织材料产业发展深度调研与投资战略规划分析报告》
同时前瞻产业研究院还提供产业新赛道研究投资可行性研究产业规划园区规划产业招商产业图谱产业大数据智慧招商系统行业地位证明IPO咨询/募投可研专精特新小巨人申报十五五规划等解决方案。如需转载引用本篇文章内容,请注明资料来源(前瞻产业研究院)。
更多深度行业分析尽在【前瞻经济学人APP】,还可以与500+经济学家/资深行业研究员交流互动。更多企业数据、企业资讯、企业发展情况尽在【企查猫APP】,性价比最高功能最全的企业查询平台。
本报告前瞻性、适时性地对纺织材料行业的发展背景、供需情况、市场规模、竞争格局等行业现状进行分析,并结合多年来纺织材料行业发展轨迹及实践经验,对纺织材料行业未来...
如在招股说明书、公司年度报告中引用本篇文章数据,请联系前瞻产业研究院,联系电话:。


前瞻产业研究院中国产业咨询领导者,专业提供产业规划、产业申报、产业升级转型、产业园区规划、可行性报告等领域解决方案,扫一扫关注。
【最全】2024年中国纺织行业上市公司全方位对比(附业务布局汇总、业绩对比、业务规划等)
【最全】2024年中国纺织机械行业上市公司全方位对比(附业务布局汇总、业绩对比、业务规划等)
预见2025:《2025年中国纺织行业全景图谱》(附市场现状和发展趋势等)