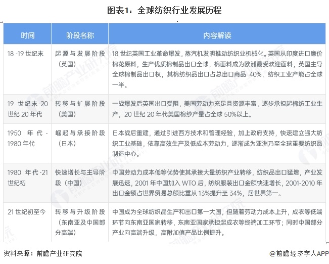
全球纺织行业起源于18世纪的英国工业革命,蒸汽机的应用极大地提高了生产效率,英国依靠殖民地的廉价棉花原料,其棉纺织品出口在全球占据主导地位。19世纪末,随着一战爆发,英国出口受阻,劳动力成本和原料相对匮乏,美国凭借劳动力充足和资源丰富逐步承担起棉纺工业生产。1950年代至1980年代,日本通过引进西方技术和管理经验,加上政府支持,快速建立起强大的纺织工业基础,逐渐成为全球重要的纺织品制造中心。1980年代后,中国开始快速崛起,劳动力成本低等优势使其承接了大量纺织产业转移,纺织品出口猛增,产业发展迅速。21世纪初,中国成为全球纺织品生产和出口第一大国,但随着劳动力成本上升,产业开始向越南、孟加拉国等东南亚国家转移。

纺织业作为全球经济史上最古老的产业之一,其发展轨迹深刻反映了全球经济的变迁。自18世纪英国工业革命以来,纺织业凭借机械化生产的兴起,成为推动现代经济发展的先导力量。随着大西洋贸易的扩展,棉花等原材料的流通更加顺畅,纺织业迅速成为全球化进程中的重要一环。然而,由于纺织业并非知识密集型产业,其对劳动力成本和资源的依赖性较强,因此在过去两个世纪中,产业重心不断转移,从西欧、美国到日本,再到中国及东南亚等地区,始终追逐着要素禀赋最为契合的区域。
纵观历史,全球纺织行业发展表现出了强大的适应能力与韧性。近年来,随着全球疫情对产业链冲击影响逐渐减弱,行业开始稳步复苏。技术创新为纺织业注入了新的活力,从智能化生产设备到环保型纺织材料的研发,科技正在重塑行业的生产方式。同时,电子商务平台的迅猛发展打破了传统销售模式的地域限制,使纺织品能够更高效地触达全球消费者。此外,快速变化的时尚趋势与消费者环保意识的提升,也促使企业更加注重产品的设计感与可持续性,推动了行业向高端化、绿色化方向发展。
据statista研究报告,2024年全球纺织行业市场产值达到1.07万亿美元,同比增长约2%;全球纺织品市场企业数量达273.1万家。这一增长不仅反映了市场需求的回暖,庞大的市场规模更彰显了纺织业在全球经济中的重要地位。

随着全球纺织工业产能的不断扩张和技术水平的提高,全球纤维产量在过去50年不断增长。根据纺织交易所(TextileExchange)2024年9月发布的《2024年材料市场报告(Materials Market Report 2024)》统计数据,全球纤维产量从2022年的1.16亿吨增至2023年的1.24亿吨,创下历史新高。
自2000年全球纤维产量为5800万吨以来,全球纤维产量增长了一倍多,预计2030年全球纤维产量将增至1.6亿吨。聚酯纤维对这一增长贡献最大,自2000年代中后期以来,聚酯纤维已取代棉花成为世界上使用最广泛的纤维,2023年聚酯占纤维总产量的57%。

全球纺织行业作为典型的分散型产业,其市场结构呈现出显著的长尾特征与碎片化竞争格局。根据statista数据显示,该行业目前注册企业数量超过300万家,覆盖从天然纤维(棉、麻、丝)到化学纤维(涤纶、腈纶),从传统机织物到高技术无纺布等逾200个细分品类,这也导致了行业集中度极低,行业内尚龙头企业占据绝对主导地位。
以家用纺织品领域为例,根据统计数据,2023年全球零售额前三强企业合计市占率仅2.31%,CR200企业总份额亦不过12.86%。从时间趋势上看,近年来全球纺织行业集中度有所上涨,但上涨幅度很小,CR3从2020年的2.20%缓步攀升至2023年的2.31%,CR200五年间仅扩大0.29个百分点,反映出头部企业难以形成规模壁垒的行业现实,现阶段全球纺织市场仍维持着“大产业、小企业”的基本特征。

纺织服装业是一个高度全球化、产值万亿美元的行业。如今,生产网络由拥有大量劳动力及规模制造能力的亚洲国家主导,这使得包括拉丁美洲、非洲及加勒比地区在内的世界其他生产商越来越难以竞争。尽管该地区参与了该行业,但目前十大出口国中没有一个该地区国家。
根据statista统计数据,全球纺织行业产值中东亚地区占比最高,产值规模达7177亿美元,占比全球66.89%;其次是欧洲地区,欧洲纺织行业产值1276亿美元,占比全球11.89%;东南亚和北美也是全球重要的纺织生产市场。

更多本行业研究分析详见前瞻产业研究院《全球及中国纺织材料产业发展深度调研与投资战略规划分析报告》
同时前瞻产业研究院还提供产业新赛道研究投资可行性研究产业规划园区规划产业招商产业图谱产业大数据智慧招商系统行业地位证明IPO咨询/募投可研专精特新小巨人申报十五五规划等解决方案。如需转载引用本篇文章内容,请注明资料来源(前瞻产业研究院)。
更多深度行业分析尽在【前瞻经济学人APP】,还可以与500+经济学家/资深行业研究员交流互动。更多企业数据、企业资讯、企业发展情况尽在【企查猫APP】,性价比最高功能最全的企业查询平台。
本报告前瞻性、适时性地对纺织材料行业的发展背景、供需情况、市场规模、竞争格局等行业现状进行分析,并结合多年来纺织材料行业发展轨迹及实践经验,对纺织材料行业未来...
如在招股说明书、公司年度报告中引用本篇文章数据,请联系前瞻产业研究院,联系电话:。


前瞻产业研究院中国产业咨询领导者,专业提供产业规划、产业申报、产业升级转型、产业园区规划、可行性报告等领域解决方案,扫一扫关注。
预见2025:《2025年中国纺织行业全景图谱》(附市场现状和发展趋势等)
聚焦中国产业:2023年增城区特色产业之服装纺织产业全景分析(附产业空间布局、发展现状及目标、竞争力分析)
2024年广东省纺织行业发展现状分析纺织产业国内市场份额较为稳定【组图】
2024年全球纺织行业发展现状分析 全球纺织工业重心仍集中在亚洲地区【组图】
2024年全球纺织机械行业发展现状分析 全球市场集中于欧洲和亚洲【组图】
2024年江苏省纺织机械行业发展现状分析 经济运行指标持续小幅下降,出口下降明显【组图】