数码喷墨印花技术是一项将纺织品印花与数码喷墨打印相结合的新型印花技术。随着印花技术的不断进步,数码喷墨印花纺织品的优势不断显现,产品种类的日益丰富,市场应用面逐步扩大,数码喷墨印花纺织品呈现快速发展态势。2023年,纺织品数码喷墨印花产量由2015年的4亿米增长至37亿米,其中,数码直喷产量增长至9.5亿米,占纺织品数码喷墨印花的25.68%;数码转印产量增长至27.5亿米,占纺织品数码喷墨印花的74.32%。2024年中国纺织品数码喷墨印花产量约45亿米,其中,数码直喷产量约11.5亿米,占纺织品数码喷墨印花的25.56%;数码转印产量约33.5亿米,占纺织品数码喷墨印花的74.44%。我国是传统的纺织大国,随着数码印花设备性能逐渐提升和加工成本的不断下降,以及绿色经济和互联网经济的蓬勃发展,这导致对定制纺织品的需求激增,数码喷墨印花技术迎来了良好的发展契机,行业将拥有良好的发展空间和巨大的市场前景。
相关企业:亨斯迈(Huntsman)、杜邦(Dupont)、巴斯夫(BASF)、克莱恩(Clariant)、日本精工(SeikoSPT)、京瓷(Kyocera)、惠普(HP)、爱普生(Epson)、ZARA、H&M、耐克、阿迪达斯、龙游春泥数码、世纪数码、工正智能、欣科达、润天智、杭州熠盛、博源恒芯、浙江博印、汉弘集团、希望高科、蓝宇股份、广东海印股份
关键词:数码喷墨印花市场规模、数码喷墨印花市场竞争格局、数码喷墨印花行业发展前景
数码喷墨印花技术是一项将纺织品印花与数码喷墨打印相结合的新型印花技术。经过长期的技术和市场积累,近年来数码喷墨印花技术在印花质量、速度和工艺经济性、可靠性方面获得了长足的进步,在中国、印度等新兴国家数码喷墨印花企业如雨后春笋般建立起来。数码喷墨印花技术发展主要体现在速度快、经济性高、发展前景喜人三个方面。具体如下:
](/uploads/allimg/20250522/1-250522202940250.jpg)
目前,纺织印花工艺主要包括传统丝网印花及数码喷墨印花。传统丝网印花工艺是通过孔板进行的,原理是利用网胶封住孔板多余的网纱区域,留出需要的图像或文字,通过一定的压力使墨水通过孔版的孔眼转移到承印材料上,形成图像或文字。传统丝网印花目前已经形成了板式丝网印花、圆网印花、滚筒印花等多种细分工艺。
纺织品数码喷墨印花加工首先通过网络、拍照、扫描、软件绘制等渠道获取数字化图形素材,然后根据设计要求对原始素材进行优化编辑得到印花设计稿,接着将其导入数码喷墨印花RIP软件,该软件自动进行印花分色描稿并将图形信息转变为喷墨印花电子指令,最后由喷墨印花系统按需将墨水喷印到织物或转移纸上,加工整理后得到印花成品。
](/uploads/allimg/20250522/1-250522202940932.jpg)
数码喷墨印花技术的持续创新,正推动该领域产品朝向更加个性化、差异化和高附加值的方向发展。随着印花技术的不断进步,数码喷墨印花纺织品的优势不断显现,产品种类的日益丰富,市场应用面逐步扩大,其产业化水平和供给能力也在不断提升,我国数码喷墨印花纺织品呈现快速发展态势。2023年,纺织品数码喷墨印花产量由2015年的4亿米增长至37亿米,其中,数码直喷产量增长至9.5亿米,占纺织品数码喷墨印花的25.68%;数码转印产量增长至27.5亿米,占纺织品数码喷墨印花的74.32%。2024年中国纺织品数码喷墨印花产量约45亿米,其中,数码直喷产量约11.5亿米,占纺织品数码喷墨印花的25.56%;数码转印产量约33.5亿米,占纺织品数码喷墨印花的74.44%。
](/uploads/allimg/20250522/1-250522202941P9.jpg)
数码喷墨印花技术较好的改善了传统印花技术的缺陷。我国是传统的纺织大国,随着数码印花设备性能逐渐提升和加工成本的不断下降,以及绿色经济和互联网经济的蓬勃发展,这导致对定制纺织品的需求激增,数码喷墨印花技术迎来了良好的发展契机。据统计,2024年中国纺织品数码喷墨印刷市场规模约124.9亿元,较2023年增长15亿元;预计2025年中国纺织品数码喷墨印刷市场规模有望达到142.3亿元。
](/uploads/allimg/20250522/1-250522202941F1.jpg)
相关报告:智研咨询发布的《中国数码喷墨印花行业市场全景评估及未来趋势研判报告》
数码喷墨印花行业产业链上游涉及原材料及喷头与打印设备核心部件,其中,核心原材料是水性/溶剂型/UV墨水,其主要成分包括染料/颜料、溶剂、助剂等原材料;行业中游为数码喷墨印花行业;行业下游主要应用于服装纺织、家居装饰及工业与创意等领域。
](/uploads/allimg/20250522/1-250522202941160.jpg)
数码转印技术具有工艺流程短、设备投资少、对场地要求不高等特点,主要由小型生产企业和纺织品贸易公司从事相关产品的生产。数码直喷技术由于生产流程较长、工艺较复杂、配套设施要求较多、质量不稳定等因素,以及其与平网/圆网印花具有不同的生产和管理模式,因此,在过去相当长的一段时间内,实质性投资数码生产线的印染企业并不多。随着印染行业转型升级步伐加快,越来越多的印染生产企业开始投资数码喷墨印花生产线,且以数码直喷为主。当前,在一些印染企业中,数码喷墨印花板块已成为企业开发新产品、开拓新市场的重要手段,也是促进企业向数字化转型发展的新引擎。
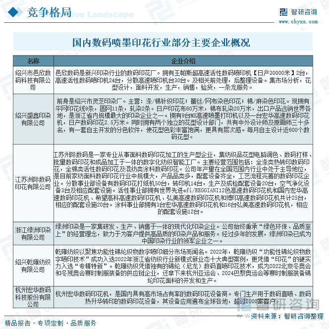
近年来,数码喷墨印花企业在产品研发、工艺创新、花型设计、市场营销、品牌建设等方面取得显著进步,生产成本逐步降低。综合服务能力不断提升。截止目前,我国数码转移印花技术已基本成熟,竞争态势日趋激烈。目前,国内数码喷墨印花行业主要企业包括绍兴市邑欣数码科技有限公司、绍兴盛鑫印染有限公司、江苏洲际数码印花有限公司、浙江绿洲印染有限公司、绍兴乾雍纺织有限公司、杭州宏华数码科技股份有限公司等。
](/uploads/allimg/20250522/1-2505222029411H.jpg)
随着数码印花装备速度和稳定性不断提升,墨水性能不断优化,数码喷墨印花与互联网等信息技术进一步融合发展,国内对喷头等关键核心技术的突破,我国纺织品数码印花加工水平也在不断提升。国内应用市场不断拓展、新的营销模式加快形成,生产工艺的应用成熟,都能够使生产成本进一步降低。我国是纺织大国,在从纺织大国向纺织强国迈进的过程中,数码喷墨印花技术将拥有良好的发展空间和巨大的市场前景。随着纺织行业继续深化“小批量、多批次”的订单模式改革,加之环保政策的积极驱动,数码印花技术将持续发挥其独特优势,引领行业向更加高效、灵活、可持续的方向发展。
](/uploads/allimg/20250522/1-250522202942939.jpg)
以上数据及信息可参考智研咨询()发布的《中国数码喷墨印花行业市场全景评估及未来趋势研判报告》。智研咨询是中国领先产业咨询机构,提供深度产业研究报告、商业计划书、可行性研究报告及定制服务等一站式产业咨询服务。您可以关注【智研咨询】公众号,每天及时掌握更多行业动态。
《2025-2031年中国数码喷墨印花行业市场全景评估及未来趋势研判报告》共十一章,包含中国数码喷墨印花行业发展环境洞察及SWOT,中国数码喷墨印花行业市场前景及发展趋势分析,中国数码喷墨印花行业投资战略规划策略及建议等内容。
智研咨询推崇信息资源共享,欢迎各大媒体和行研机构转载引用。但请遵守如下规则:
2.转载文章内容时不得进行删减或修改。图表和数据可以引用,但不能去除水印和数据来源。
智研咨询倡导尊重与保护知识产权,对有明确来源的内容注明出处。如发现本站文章存在版权、稿酬或其它问题,烦请联系我们,我们将及时与您沟通处理。联系方式:、。
2025年中国金属切削机床市场供需及进出口情况分析:行业国产替代阶段开始转变技术输出阶段[图]
研判2025!中国市政工程承包行业市场政策、产业链、发展现状、竞争格局及发展趋势分析:大型央企、国企占据主导地位[图]
2025年中国数码喷墨印花行业工艺流程、发展规模、产业链、竞争格局及发展趋势研判:行业加快数字化、绿色化转型升级[图]
研判2025!中国高技术船舶行业相关政策、行业现状及重点企业分析:首艘大型LNG船交付打破垄断,智能绿色技术推动中国船舶业跃升[图]
研判2025!中国直流无刷电机行业相关政策、产业链、市场规模及前景展望:汽车制造、家电生产等下游领域需求增加,推动直流无刷电机市场不断增长[图]
2025年中国BIPV行业相关政策、产业链、发展现状、代表企业及发展趋势研判:政策驱动BIPV快速发展,应用场景将进一步扩大[图]
2025-2031年中国数码喷墨印花行业市场全景评估及未来趋势研判报告
2019-2025年5月上旬涤纶长丝(POY150D/48F)市场价格变动统计分析
2019-2025年5月上旬顺丁胶(BR9000)市场价格变动统计分析
2019-2025年5月上旬聚乙烯(LLDPE,熔融指数2薄膜料)市场价格变动统计分析
2019-2025年5月上旬纯苯(石油苯,工业级)市场价格变动统计分析