:丝绸行业上市公司营业收入;丝绸行业上市公司布局;丝绸行业上市公司丝绸业务毛利率;丝绸行业上市公司丝绸业务营业收入
目前,我国丝绸产业的上市公司数量较多,其中代表性上市企业有:嘉欣丝绸(002404.SZ);太湖雪(838262.BJ)和万事利(301066.SZ),这三家是国内专营丝绸产品的龙头企业。此外,在家纺领域应用丝绸制品的上市企业还有水星家纺(603365.SH)、尤夫股份(002427.SZ)、嘉欣丝绸(002404.SZ)、梦洁股份(002397.SZ)、富安娜(002327.SZ)和罗莱生活(002293.SZ),在服装领域应用丝绸原料的上市企业有爱慕股份(603511.SH)和人造丝企业尤夫股份(002427.SZ)。

从丝绸行业上市公司成立时间可以看出,普遍集中在1980至2005年,成立时间普遍较早,反映出成长为传统纺织制造行业龙头企业,需要较长时间的积累;而注册资本普遍不高,不超过10亿元。从营收规模上看,2024年嘉欣丝绸、罗莱生活水星家纺营收规模较大,收入在40亿元以上;从营收增速上看,2024年丝绸上市公司营收大多遭遇下滑,仅嘉欣丝绸实现5.91%的营收增长,净利润规模也普遍不高,反映出近期行业增长遇到一定阻碍。

从近期上市公司经营表现上看,2025年第一季度,嘉欣丝绸保持行业领先地位,营收增速同比2.05%;梦洁股份富安娜在2025年一季度营收下滑幅度较大。从市值规模上看,富安娜、罗莱生活、爱慕股份、尤夫股份等多元业务经营的市值较大。

从区域分布上看,丝绸上市公司主要集中在浙江、江苏等地,湖南、广东也有少量分布。这些地区丝绸丝绸有着悠久的历史,苏绣、湘绣、粤绣全国闻名,行业发展也具备经济优势。

丝绸产业的上市公司中,嘉欣丝绸的丝绸产业规模较大,年营收规模达38.17亿元,业务营收同比增长6.41^%,处于行业领头羊的地位;水星家纺、梦洁股份、富安娜、罗莱生活、爱慕股份的家纺或服装业务规模也较大,但其中包含羽绒、棉花类家纺或服装制品;尤夫股份作为化纤产业企业,其特种纺织品业务2024年营收3.9亿元,同比增长17.48%,反映出企业较大的成长性。

从上市公司丝绸业务的盈利水平上看,丝绸行业上市公司丝绸业务毛利率差异显著。其中,家纺类上市企业爱慕股份、富安娜、罗莱生活和水星家纺,2024年家纺业务的毛利率普遍在40%以上;尤夫股份的化纤类纺织业务毛利率为17.45%。万事利和太湖雪作为专营丝绸的上市企业,其丝绸业务毛利率在40%~45%,而嘉欣丝绸的业务毛利率水平仅为12.1%,表明其盈利能力有待提高。

从海外布局上看,丝绸行业上市公司中嘉欣丝绸海外业务规模最大,2024年海外营收规模达23.86亿元,海外业务营收占比高达52.25%,反映该公司在丝绸出海业务中走在行业前列;其次出海业务规模最大的企业为尤夫股份,2024年海外营收为8.02亿元,海外营收在总收入中占比在35%以上,反映这些公司重视对海外市场的扩展。从海外营收增速上看,水星家纺和梦洁股份在2024年海外营收分别为0.14亿元和0.49亿元,但增速同比增长20%以上,海外业务扩张迅速。

从研发投入上看,爱慕股份2024年研发投入破亿元,达12285.27万元,其余上市公司研发规模均不到1亿。太湖雪和万事利研发投入相对不高,分别为2268.92万元和3679.57万元,但研发强度分别为4.4%和5.1%,处于行业领先水平。

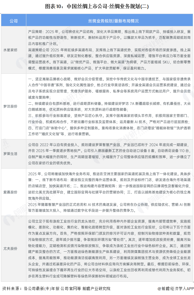
中国丝绸上市公司的业务规划凸显出各企业对品牌升级、渠道拓展、技术创新及绿色发展的重视。嘉欣丝绸致力于市场份额增长,积极探索新技术,提升供应链能力,聚焦品牌发展,并通过产品、渠道和品牌传播的优化实现业务扩张。太湖雪则通过品牌重塑、渠道创新、产品优化和供应链管理,推动公司高质量发展。万事利以文化、科技为核心,构建全链路数字化生态,深化技术研发,提升产品附加值,助力环保目标实现。
在产品策略上,水星家纺将优化产品结构,深化大单品策略,推出线上线下同款产品,以功能性与舒适性为核心,推动销售。梦洁股份坚定高端品牌战略,通过文化合作、会员管理、原料建设、行业标准建设等手段提升品牌影响力。罗莱生活则通过智慧产业园的建设,引入先进设备,提升产能与效率,巩固其行业领先地位。
爱慕股份加快海外布局,建设高效海外供应链,同时借助智慧产业园和AI技术提升竞争力。尤夫股份则立足现有优势,推进绿色生产,拓展循环再生业务,致力于成为行业标杆并实现转型。整体来看,这些公司通过多维度的业务规划,旨在提升自身在丝绸行业的竞争力,实现可持续发展。


更多本行业研究分析详见前瞻产业研究院《中国丝绸行业市场前瞻与投资规划分析报告》
同时前瞻产业研究院还提供产业新赛道研究投资可行性研究产业规划园区规划产业招商产业图谱产业大数据智慧招商系统行业地位证明IPO咨询/募投可研专精特新小巨人申报十五五规划等解决方案。如需转载引用本篇文章内容,请注明资料来源(前瞻产业研究院)。
更多深度行业分析尽在【前瞻经济学人APP】,还可以与500+经济学家/资深行业研究员交流互动。更多企业数据、企业资讯、企业发展情况尽在【企查猫APP】,性价比最高功能最全的企业查询平台。
本报告将帮助丝绸企业、学术科研单位、投资企业准确了解丝绸行业最新发展动向,及早发现丝绸行业市场的空白点,机会点,增长点和盈利点……,前瞻性地把握丝绸行业未被满...
如在招股说明书、公司年度报告中引用本篇文章数据,请联系前瞻产业研究院,联系电话:。


前瞻产业研究院中国产业咨询领导者,专业提供产业规划、产业申报、产业升级转型、产业园区规划、可行性报告等领域解决方案,扫一扫关注。
【全网最全】2024年养老产业上市公司全方位对比(附业务布局汇总、业绩对比、业务规划等)
【全网最全】2024年中国机器人行业上市公司全方位对比(附业务布局汇总、业绩对比等)
【最全】2024年电石行业上市公司全方位对比(附业务布局汇总、业绩对比、业务规划等)
【全网最全】2024年中国科学仪器行业上市公司全方位对比(附业务布局汇总、业绩对比等)
【最全】2024年艾灸行业上市公司全方位对比(附业务布局汇总、业绩对比、业务规划等)
【全网最全】2024年酒店行业上市公司全方位对比(附业务布局汇总、业绩对比、业务规划等)