纺织行业是一个涉及将天然纤维或人造纤维通过一系列工艺过程转化为成品的产业。这些工艺过程包括纺纱、织布、印染以及最终产品的制造。纺织品广泛应用于服装、家居装饰、工业用途等各个领域。纺织产业是专门处理天然纤维和化学纤维,生产纱线、丝线、带子、织物及印染产品的工业领域。
按用途分类纺织品可分为服装用纺织品、家用纺织品、工业用纺织品和医用纺织品。

从纺织产业链上游来看,纺织产业链上游主要包括天然纤维、化学纤维等原料配料的制造;产业链的中游,纱线经过织造形成坯布,随后通过印染和绣花等工艺加工成面料,这些面料经过剪裁和缝制后,被广泛应用于下游领域,满足不同需求;下游产业三个应用端则为服饰服装、家用纺织品和产业用纺织品。

纺织产业链上游原料及配料供应商主要有恒力石化荣盛石化吉林化纤、中华棉花、新乡化纤和丰达棉业等。纺织产业链中游企业主要有华润纺织、新澳纺织、华茂集团、嘉欣丝绸等企业。纺织产业链下游服饰服装主要供应商包络安正时尚、红豆实业等;家用纺织品供应商主要包括水星家纺华孚时尚等;产业用纺织品主要有奥美医疗稳健医疗等。

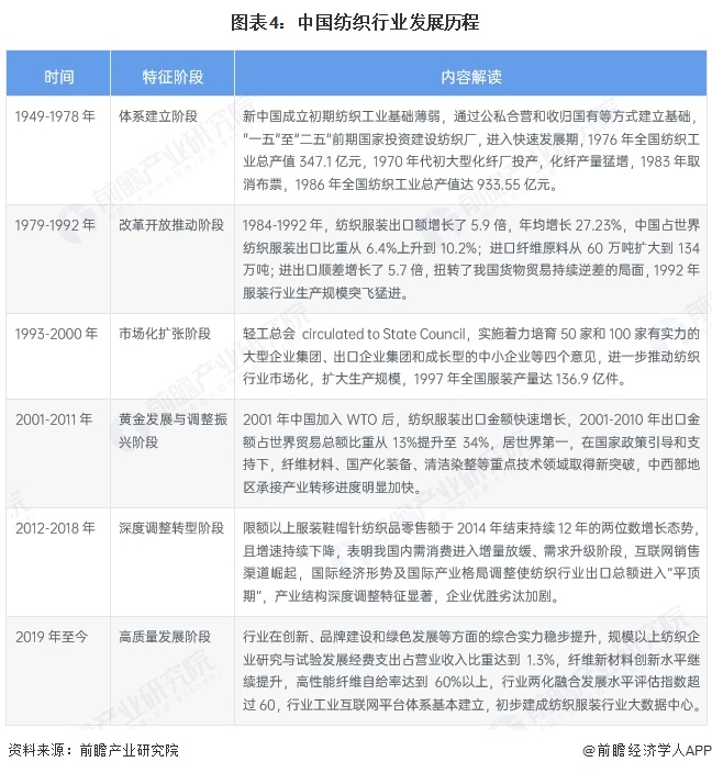
中国纺织行业可追溯到清末时期洋务运动,后来在民国时间“黄金年代”有所发展,但在上世纪三四十年代饱经战火,行业发展遭到沉重打击;自1949年新中国成立以来,我国纺织行业经历了翻天覆地的变化,建国后大致可分为六个阶段:1949-1978年,中国建成了门类齐全的纺织工业体系;1979-1992年,改革开放推动了纺织行业的快速发展;1993-2000年,纺织行业逐步走向市场化并扩大规模;2001-2011年,加入WTO后,纺织行业迎来黄金发展期;2012-2018年,行业进入深度调整转型期;2019年至今,行业在创新、绿色和智能化方向上持续发展。中国从一个纺织品短缺的国家,发展成为世界最大的纺织生产国、消费国和出口国,并在创新、品牌建设和绿色发展等方面不断提升。

近年来,国家出台《纺织行业数字化转型三年行动计划(2022-2024年)》、《纺织工业提质升级实施方案(2023-2025年)》等政策,为纺织行业的发展提供了良好的宏观环境和政策支持,有利于促进产业链各环节健康快速发展、加快迈向全球价值链中高端,为巩固“纺织强国”地位并为实现“制造强国”、“质量强国”目标发挥重要作用。具体相关政策如下:


从国内纺织行业规模以上工业企业营收规模上看,近年来,中国纺织业规模以上企业营业收入波动变化,2020年因疫情冲击营收规模出现下滑,2023年,受国内需求不振影响再度出现下滑;国家统计局数据显示,2024年,规模以上纺织企业(不包括服装业和化纤业企业)营业收入23988亿元,同比上年增长4.8%,经营规模有所修复。

近年来,我国纺织企业深入推进转型升级,积极落实大规模设备更新政策要求,带动高端化、智能化、绿色化投入稳步扩大。2024年,纺织业、服装业固定资产投资完成额(不含农户)同比分别增长15.6%和18%,增速较上年分别加快16、20.2个百分点,同比增速快于制造业固定投资增速水平。

据国家统计局统计数据,2015-2024年,中国纺织业企业单位数呈先降后升的波动趋势。2020年12月,中国纺织业企业单位数为18344家,是近年来最低点。2021-2024年,企业数量不断上涨,截至2024年12月,国家统计局统计国内纺织业企业单位数21263家,同比上年增长2.12%。随着企业数量增长,预计中国纺织业供给能力有望持续增长。

按纺织行业企业纺织业务营收规模来看,100亿元以上的企业有华孚时尚等等,营收在10亿元-100亿元之间的企业有新澳股份、浙文影业、百隆东方和嘉欣丝绸等,营收在1-10亿元之间的企业有凤竹纺织金鹰股份华升股份、彩蝶实业和宏达高科等。

从细分领域来看,棉纺织领域以魏桥创业、天虹国际、华孚时尚、百隆东方等企业为主;麻纺织领域以金鹰股份、华升股份和金达控股等企业为主;毛纺织领域以新澳股份、中鼎纺织和浙文影业等企业为主;丝纺织领域以嘉欣丝绸、达利丝绸和金富春等企业为主;化纤纺织业有彩蝶实业、宏达高科台华新材等。我国纺织行业细分领域丰富,企业数量较多。综合来看,中国纺织行业市场集中度处于较低水平。

中国纺织行业正处于从“大而全”向“强而韧”转型的关键阶段。短期内,行业需化解低端产能过剩、环保成本高企等挑战,但长期来看,技术创新与政策支持为高质量发展注入动力。绿色化与智能化将重构产业生态,推动资源利用效率提升与碳排放降低;消费升级倒逼产品创新,功能性面料与可持续时尚成为增长引擎;国际化布局则通过多元市场开拓与品牌出海增强抗风险能力。未来,行业将形成以科技驱动为核心、以内需市场为根基、以全球合作为延伸的新格局,逐步实现从传统制造向高端服务、从成本竞争向价值竞争的跨越,成为全球纺织产业升级的引领者。
据Statista预测,2025-2029年中国纺织品市场产值复合年增长率预计为3.02%。这一预测反映了中国纺织行业在经历了多年的快速发展后,已进入一个相对稳定且可持续的增长阶段。随着国内消费升级、技术创新以及政策支持的不断推进,中国纺织行业正从传统的规模扩张向质量提升转变。前瞻初步核算,预计到2030年,中国纺织行业市场规模将达28676亿元。这一市场规模的扩大不仅得益于国内庞大的消费群体和不断升级的消费需求,还得益于纺织行业自身的转型升级。在绿色化、智能化的推动下,纺织行业的生产效率和产品质量得到了显著提升,从而满足了市场对高端纺织品的需求。

更多本行业研究分析详见前瞻产业研究院《全球及中国纺织材料产业发展深度调研与投资战略规划分析报告》
同时前瞻产业研究院还提供产业新赛道研究投资可行性研究产业规划园区规划产业招商产业图谱产业大数据智慧招商系统行业地位证明IPO咨询/募投可研专精特新小巨人申报十五五规划等解决方案。如需转载引用本篇文章内容,请注明资料来源(前瞻产业研究院)。
更多深度行业分析尽在【前瞻经济学人APP】,还可以与500+经济学家/资深行业研究员交流互动。更多企业数据、企业资讯、企业发展情况尽在【企查猫APP】,性价比最高功能最全的企业查询平台。
本报告前瞻性、适时性地对纺织材料行业的发展背景、供需情况、市场规模、竞争格局等行业现状进行分析,并结合多年来纺织材料行业发展轨迹及实践经验,对纺织材料行业未来...
如在招股说明书、公司年度报告中引用本篇文章数据,请联系前瞻产业研究院,联系电话:。


前瞻产业研究院中国产业咨询领导者,专业提供产业规划、产业申报、产业升级转型、产业园区规划、可行性报告等领域解决方案,扫一扫关注。
预见2024:《2024年中国纺织行业全景图谱》(附市场规模、竞争格局和发展前景等)
预见2024:《2024年中国纺织机械行业全景图谱》(附市场规模、竞争格局和发展前景等)
收藏!2024年中国大气污染防治设备企业大数据全景图谱(附企业数量、企业竞争、企业投融资等)
收藏!《2025年全球玉米深加工行业技术全景图谱》(附专利申请情况、专利竞争和专利趋势等)
预见2023:《2023年中国抗焦虑药行业全景图谱》(附市场规模、竞争格局和发展前景等)
预见2023:《2023年中国AI新药研发(AIDD)行业全景图谱》(附市场现状、竞争格局和发展趋势等)